搜索
学校主页
首页
学校概况
学校简介
校园风光
名师风采
荣誉档案
媒体报道
学校管理
通知公告
每周工作
一周菜谱
重大活动
文化建设
对外交流
课程与教学中心
教学管理
学科教研
特色课程
德育中心
常规活动
主题活动
队伍建设
家校共育
德善品格
队旗飘飘
关工活动
毕业合影
教师发展中心
常规工作
课题与项目研究
高校联动
教师讲坛
基本功修炼
成长纪实
继续教育
党团工会
常规活动
主题教育
督导中心
责任督学
集团督导
后勤服务中心
常规工作
校园安全
首页
>
教师发展中心
>
常规工作
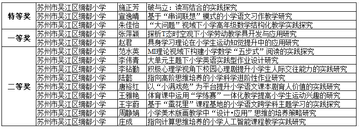
喜报:吴江区绸都小学老师在吴江区课题论文评比中获奖
日期:2025-05-06 09:29:19 浏览量:
190
操作>>
吴江区课题论文评比中,绸都小学老师收获颇丰:
上一篇:
绸都小学开展有效课堂征文论文评比
下一篇:
“点燃学习热情,引领未来之路”之探索在地文化视域下数学教学新路径——低数4月沙龙...
返回首页
关闭页面